| AsyncPanZoom.rst |
|
46031 |
- |
| AsyncPanZoomArchitecture.png |
|
67837 |
- |
| GraphicsOverview.rst |
|
6539 |
- |
| index.rst |
|
397 |
- |
| LayersHistory.rst |
|
2666 |
- |
| Moz2D.rst |
|
739 |
- |
| RenderingOverview.rst |
|
17622 |
- |
| RenderingOverviewBlurTask.png |
|
16264 |
- |
| RenderingOverviewDetail.png |
|
148839 |
- |
| RenderingOverviewSimple.png |
|
54981 |
- |
| RenderingOverviewTrees.png |
|
80062 |
- |
| Silk.rst |
|
25128 |
- |
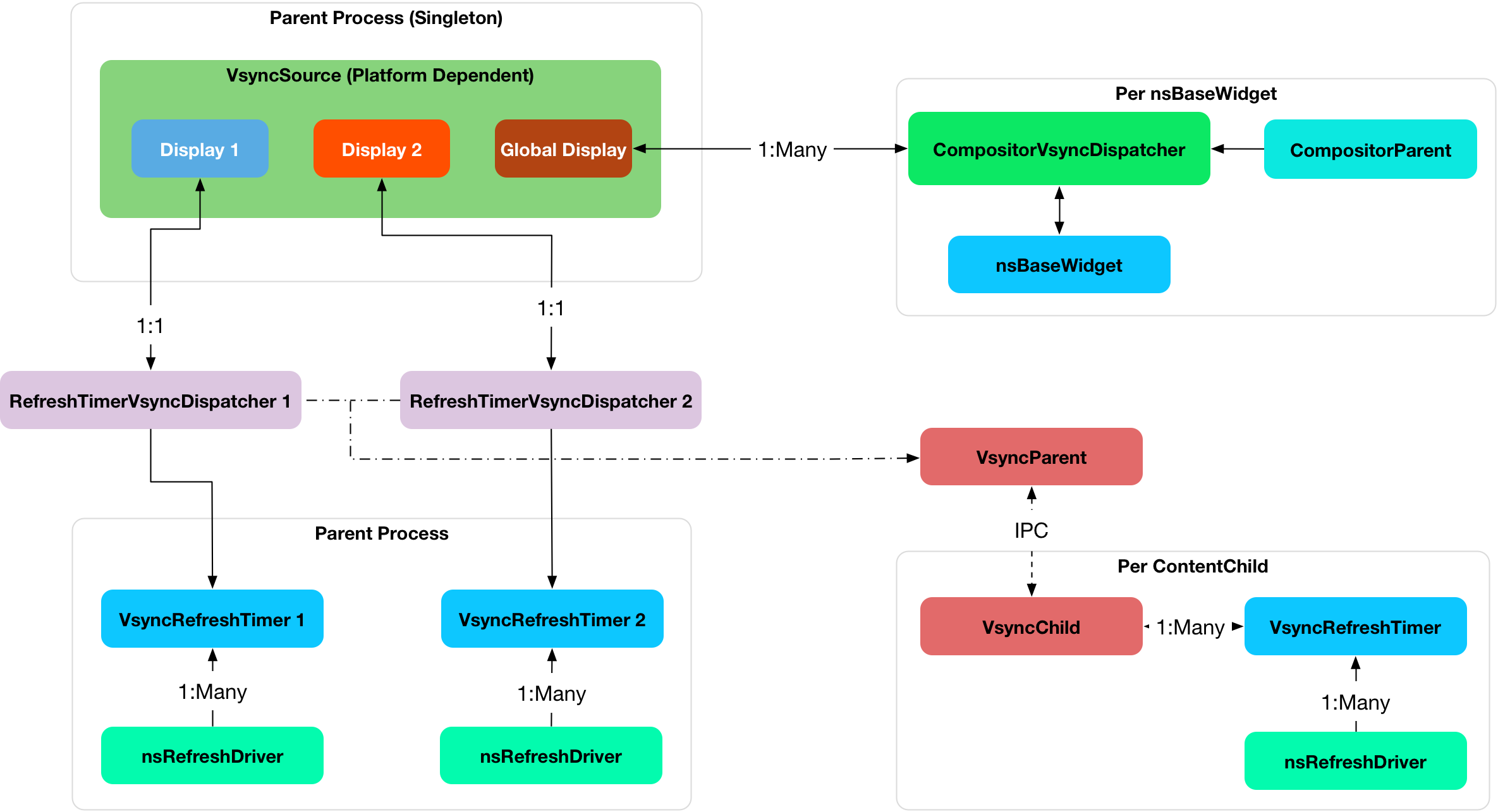
| SilkArchitecture.png |
|
221047 |
- |